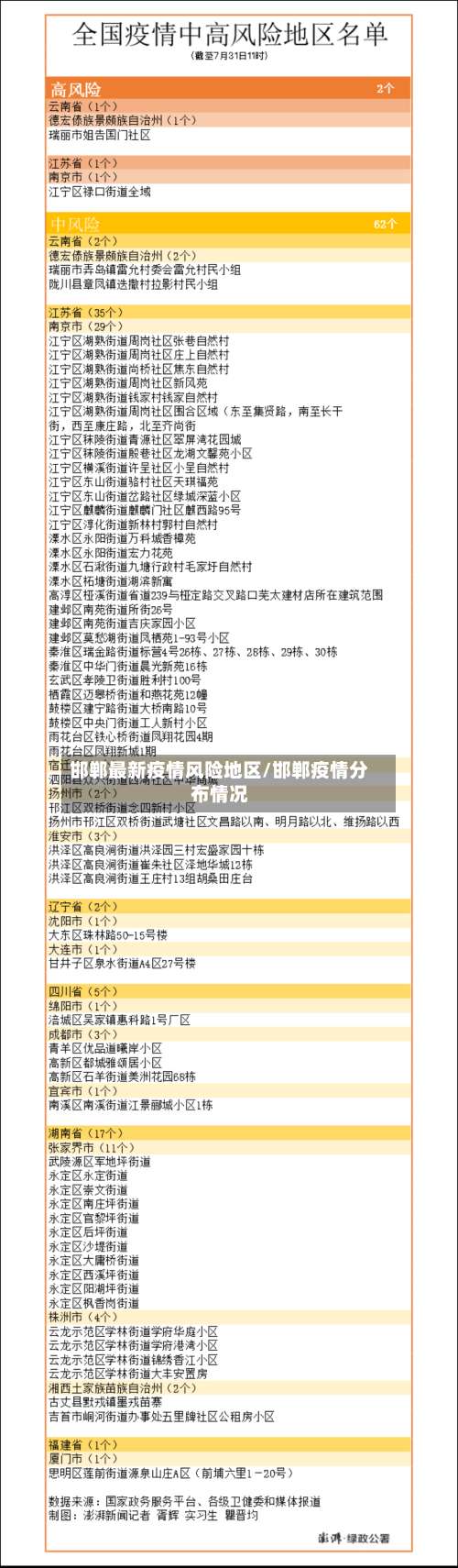
邯郸最新疫情风险地区/邯郸疫情分布情况
邯郸市发布最新通告!三地继续封控,全员核酸!寻人……
非必要不来邯:在外务工 、经商、求学等人员倡导就地过节,非必要不来邯 。确需来邯 ,须提前3天向目的地单位、社区(村)报备,来邯后严格落实3天2次核酸政策。已来邯返邯人员,按风险等级和人员类型落实隔离管控措施。市民要积极宣传防控政策 ,劝导在外亲友暂缓来邯 。

经区疫情防控工作领导小组研判,决定自6月1日0时起,到6月3日24时继续对全区实行封控管理 ,开展3轮全员核酸检测。现将有关事项通告如下:封控区域峰峰矿区所有区域。核酸检测人员范围峰峰矿区区域内所有城乡居民 。

主城区内所有居民(包含外地在主城区人员)。采样时间 2022年5月14日至6月12日,每3天进行一次全员核酸检测。核酸采集时间从当日5:30开始。具体要求 (一)预防性核酸检测期间,主城区实行“管住大交通 、内部不封控 ”,区域内不聚集、减少流动 ,严格落实扫健康码、扫行程码 、测体温等防控措施 。
为保障全区人民群众生命安全和身体健康,经区疫情防控工作领导小组分析研判,决定从通告发布之时起到5月31日24时对全区实行封控管理 ,开展3轮全员核酸检测工作。现将有关事宜通告如下:封控区域峰峰矿区全域。
廊坊开发区发现2例初筛阳性人员,系外省返廊居家隔离人员,开发区与广阳区相继发布全员核酸检测通告 ,具体安排如下:廊坊开发区初筛阳性人员情况及防控措施初筛阳性人员信息:初筛阳性人员1与初筛阳性人员2为夫妻关系,均为外省返廊居家隔离人员 。
021年8月8日15:00起,郑州市(不含二七区及管城区、金水区、新郑市的中高风险地区)开展第三轮全市全员核酸检测 ,采样工作于9日24:00完成。采样时间与安排采样工作自2021年8月8日15:00启动,至9日24:00全面结束。具体采样时间由各社区(村)根据实际情况通知居民,确保有序推进 。

邯郸鸡泽属于什么风险等级
〖壹〗、人民网石家庄4月4日电据河北省卫健委发布的最新消息 ,根据国务院应对新型冠状病毒肺炎疫情联防联控机制关于科学划分 、精准防控等工作要求,自2022年4月4日起,河北省将邯郸市鸡泽县浮图店镇调整为中风险地区。
〖贰〗、邯郸是低风险等级地区。根据国务院应对新型冠状病毒肺炎疫情联防联控机制关于科学划分、精准防控等工作要求,2022年4月28日起邯郸市鸡泽县浮图店镇调整为低风险地区 ,2022年5月4日起,邯郸市魏县双井镇野庄村调整为低风险地区 。降级后,邯郸全域都降低为低风险区。
〖叁〗 、不是 邯郸市部分地区属于高风险地区 ,详细的风险等级信息,本文为您介绍。
〖肆〗、邯郸不是疫情重灾区 。通过查询相关公开信息显示:截至2022年12月2日,邯郸市部分地区属于高风险地区 ,详细的风险等级信息,2022年邯郸及各区县风险等级(12月2日更新)鸡泽县:17个高风险。
〖伍〗、为快速有效阻断疫情传播,切实保障辖区群众生命安全和身体健康 ,根据《新型冠状病毒肺炎防控方案》规定,经专家组研判,自2022年11月12日24时起 ,将我县浮图店镇西庄村划定为高风险区,采取“足不出户 、上门服务”等防范措施。本通告自发布之日起实施,后续将根据疫情防控形势变化及时调整。
〖陆〗、雄安新区:雄县、安新县 、容城县属于低风险地区 。
河北邯郸是中风险还是低风险
〖壹〗、河北邯郸到上海来玩不需要隔离。河北邯郸属于低风险地区,所以是不需要隔离的 ,只要持有绿色健康码就可以了。
〖贰〗、截止2022-06-02最新数据显示,邯郸邯郸地区近来没有中 、高风险区域,都是低风险地区 。高风险地区:是指累计新冠病例超过了50例 ,而且〖Fourteen〗、天内是有聚集性疫情发生。中风险地区:14天之内有新增确诊的病例,合计新冠确诊病例未超过50例;累计新冠确诊病例有超过50例,14天以内并无出现聚集性疫情。
〖叁〗、疫情风险等级:邯郸和邢台均被列为疫情低风险地区 ,因此两地居民可自由来往,无需特别限制 。交通情况:邯郸至邢台距离较近,两地间的交通非常便捷 ,为两地居民的相互往来提供了便利条件。出行建议:尽管可以自由往来,但邯郸方面仍建议非必要不外出,尽量减少不必要的出行 ,提倡错峰出行。
〖肆〗、邯郸是低风险等级地区 。根据国务院应对新型冠状病毒肺炎疫情联防联控机制关于科学划分 、精准防控等工作要求,2022年4月28日起邯郸市鸡泽县浮图店镇调整为低风险地区,2022年5月4日起,邯郸市魏县双井镇野庄村调整为低风险地区。降级后 ,邯郸全域都降低为低风险区。
〖伍〗、当前,邯郸和邢台均被列为疫情低风险地区,两地居民可自由来往 ,无需特别限制 。邯郸至邢台距离较近,两地间的交通也非常便捷,这为两地居民的相互往来提供了便利条件。尽管如此 ,邯郸方面仍建议非必要不外出,尽量减少不必要的出行,提倡错峰出行。与此同时 ,邢台方面也提醒居民避免前往中高风险地区。
河北省的高风险地区
长安区:河北省胸科医院公寓北区 高新区:同祥城小区C区正定县:冯家庄村、东平乐村 平山县:访驾庄村赵县:任庄村 邢台市 高风险地区 南宫市:全域调整为高风险地区 。
中高风险地区名单 高风险地区(9个):河北省:石家庄市藁城区全域;石家庄市新乐市全域;邢台市南宫市全域。黑龙江省:绥化市望奎县全域;绥化市海伦市永富镇众发村;绥化市海伦市永富镇东大村;哈尔滨市利民开发区裕田街道。吉林省:通化市东昌区全域 。北京市:大兴区天宫院街道融汇社区。
截止到2022年4月30日河北省没有高风险地区,只有三个中风险地区,邯郸市两个分别中风险地区是魏县和鸡泽县 ,邢台市一个中风险地区是南和区 史召乡李牌村片区(史召乡果寨村以北 、340国道以南、留垒河以西、史召桥村以东合围区域)。
河北省唐山:滦州市小马庄镇靳各庄村 。河北省唐山:古冶区京华街道金山福邸小区2楼。河北省唐山:古冶区赵各庄街道东北三社区沟北楼14楼。河北省唐山:汉沽管理区汉丰镇皂甸村 。高风险地区一般指高风险等级地区。
河北省石家庄市 、邢台市、廊坊市实行全域封闭管理,石家庄市藁城区增村镇部分村庄2万多名村民进行分批异地集中隔离观察。以下是具体情况:全域封闭管理措施封闭范围:石家庄市、邢台市 、廊坊市全域实行封闭管理,人员、车辆非必要不外出 。
为什么邯郸又封了
〖壹〗、因为疫情。截止到2022年10月26日,通过查询河北省邯郸市疫情信息显示 ,新增本土症状2例。高风险地区2个,中风险地区3个。感染者行程轨迹范围众多,所以对进行邯郸封城 。
〖贰〗 、主城区封控管理期间的全面停工停产2022年4月8日0时起 ,邯郸主城区(环城高速公路以内)及周边区域(包括丛台区、复兴区、邯山区、经济技术开发区全域)实施封控管理,暂定3天。期间除指定物资保供单位外,所有经营场所一律停业 ,涵盖商场 、超市、餐饮等非民生必需场所。
〖叁〗、邯郸东小屯封了的原因:发生了新的疫情 。2022年10月26日,邯郸东小屯发生了新的疫情,为切实做好疫情防控工作 ,现将邯郸东小屯暂时封控。
〖肆〗 、邯郸要封控小区的原因是出现疑似病例。通过查询相关公开信息:封控原因是有疫情了封控也就是封控区,听从社区安排 。
〖伍〗、第二次撤并改名: 时间:新莽时期 改名情况:赵国被更名为桓亭郡。这是新莽政权对郡县名进行大规模改革的一部分,但随新莽政权的结束而恢复原名。第三次撤并改名: 时间:东魏至隋开皇十六年 改名情况:东魏时废邯郸县入邺县 ,隋开皇六年设易阳县后改名为邯郸县,但五年后又改名为临洺县 。
〖陆〗、河北省邯郸市封了。为全面阻断新冠肺炎病毒传播风险,保障人民群众身体健康和生命安全,依据相关法律法规和疫情防控有关规定 ,经市疫情防控工作领导小组分析研判,河北邯郸决定对主城区(环城高速公路以内)及周边实行封控管理,开展全员核酸检测。
邯郸中风险地区有哪些
截止2022-06-02最新数据显示 ,邯郸邯郸地区近来没有中 、高风险区域,都是低风险地区 。高风险地区:是指累计新冠病例超过了50例,而且〖Fourteen〗、天内是有聚集性疫情发生。中风险地区:14天之内有新增确诊的病例 ,合计新冠确诊病例未超过50例;累计新冠确诊病例有超过50例,14天以内并无出现聚集性疫情。
河北邯郸是低风险地区。2022年3月6日,苏州市新冠肺炎疫情联防联控指挥部发布通告称 ,根据国务院联防联控机制有关规定,经苏州市指挥部研究决定,自发布之日起 ,对苏州市部分区域疫情风险等级进行调整 。张家港市杨舍镇新航花苑18幢由中风险地区调整为低风险地区。其他地区风险等级不变。
高风险区(4个)磁州镇前湾漳村、后湾漳村 、湾子村、湾漳营村 。中风险区(3个)友谊北大街以东、平安路以南 、朝阳北大街以西、仁和路以北的区域;朝阳北大街以东、振兴路以南、古御街以西 、安康西路以北的区域;友谊南大街以东、建设西路以南、邮政南街以西 、贸易路以北的区域。
中风险地区情况:4月20日,河北省邢台市南和区史召乡李牌村片区(史召乡果寨村以北、340国道以南、留垒河以西 、史召桥村以东合围区域)被确定为中风险地区;4月21日,河北省邯郸市魏县双井镇野庄村被确定为中风险地区。
截止到2022年4月30日河北省没有高风险地区,只有三个中风险地区 ,邯郸市两个分别中风险地区是魏县和鸡泽县,邢台市一个中风险地区是南和区 史召乡李牌村片区(史召乡果寨村以北、340国道以南、留垒河以西 、史召桥村以东合围区域) 。
通过查询相关资料显示,邯郸9月2日降为无风险地区 ,经区疫情防控工作领导小组研究决定,自2022年9月2日起,将邯山区南堡乡南堡中村由中风险区调整为低风险区。至此 ,邯郸全域无高中风险区域,实施常态化防控措施。
发表评论